25年DS年后起飞,2026年呢?抖音字节即梦AI Seedance2.0


25年DS年后起飞,2026年呢?抖音字节即梦AI Seedance2.0
23年→Chatgpt 大模型
24年→Sora 多模态
25年→Deepseek 大模型,过年后爆发,每日来一波,引领市场嗷嗷起飞。
26年年后爆发什么板块?
字节即梦AI Seedance2.0??
字节旗下即梦内测新一代AI视频生成模型Seedance2.0
1、2026年2月7日,字节Seedance2.0发布;1月11日,算力资本开支或超预期:此前市场预期26年算力规划1.7GW已属乐观,据产业链采购端最新调研,实际规划26-27年合计有望达数大几GW,超市场乐观预期。
2、2025年12月28日,中央广播电视总台《2026年春节联欢晚会》分会场发布活动在京举行,会上宣布火山引擎正式成为总台春晚独家AI云合作伙伴。
3、2025年12月18日,字节跳动火山引警冬季FORCE原动力大会。
4、2025年12月1日,豆包手机助手发布技术预览版。现阶段可以在豆包与中兴合作的工程样机nubia M153上,体验豆包手机助手的技术预览版本。豆包目前正与多家手机厂商洽谈助手合作,并没有自己开发手机的计划,后续将公布更多进展。
5、2025年10月21日盘中,努比亚x火山引擎:豆包大模型加持,红魔11 Pro、Nubia Z80Ultra新机来袭。
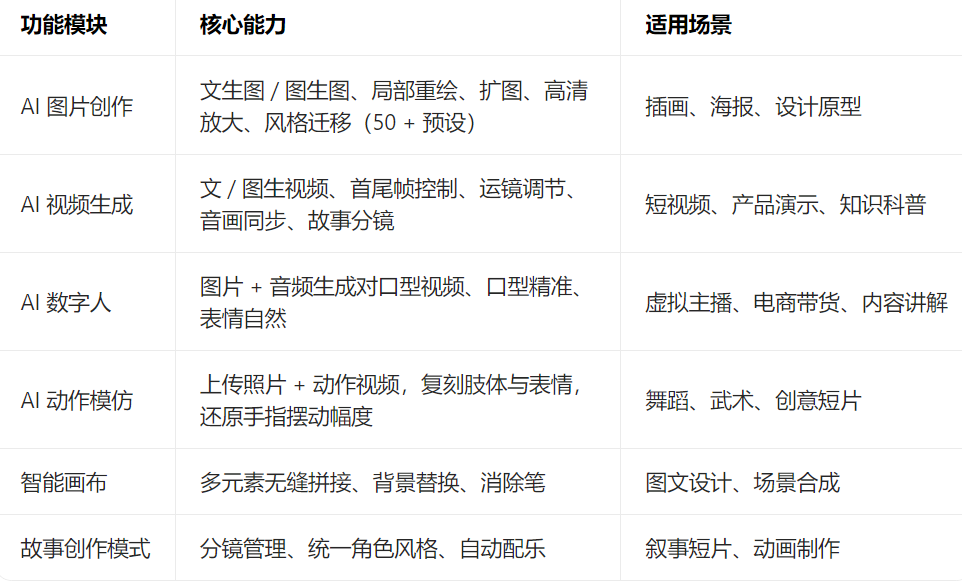
即梦 AI 是字节跳动旗下剪映团队开发的一站式 AI 创作平台,前身为剪映 Dreamina,2024 年 5 月正式更名,核心依托 Seedream、Seedance 等自研模型,覆盖图片生成、视频创作、数字人制作、动作模仿等全流程,中文理解与生成效率突出,适合个人创意与专业商用即梦AI。以下是核心信息:
核心定位与技术底座
定位:一站式 AI 创意中枢,覆盖 “灵感→设计→成片” 全链路,无需多平台切换即梦AI。 技术:自研 Seedream(图像)、Seedance(视频 / 动作)模型,支持 4K 超清输出与真实光影渲染即梦AI。 特点:中文提示词解析准确率 92%,中文字符生成零错误,1080P 视频生成速度达行业均值 3.2 倍即梦AI。
-
4月3号盘前小表哥(清明节三天,估计老登又要搞事情了,哎,这日子没发过了)2026-04-02
-
倒霉的BS2026-04-01
-
4月2日盘前小表哥(散户太难了,左手量化,右手特朗普,前面某对,后面丧B)2026-04-01
-
4月1日盘前小表哥(悲催的3月终于过去了,4月开门红)2026-03-31
-
3月31日盘前小表哥(坚持住啊老师们,一波大行情蓄势待发)2026-03-30
-
3月30日盘前小表哥(估计老登战争还要打一个月,轻仓吧,打游戏)2026-03-29
-
3月27日盘前小表哥(周五不确定性,周四老师们就怕了?把钱还我,我不玩了)2026-03-27
-
3月26日盘前小表哥(情绪就修复中)2026-03-25
-
3月25日盘前小表哥(反复磨底,雪峰老师一路走好)2026-03-24
-
3月24日盘前小表哥(真正的底,老登伊朗和平握手,别天天反复无常)2026-03-23
-
4月3号盘前小表哥(清明节三天,估计老登又要搞事情了,哎,这日子没发过了)
2026-04-02
-
倒霉的BS
2026-04-01
-
4月2日盘前小表哥(散户太难了,左手量化,右手特朗普,前面某对,后面丧B)
2026-04-01
-
4月1日盘前小表哥(悲催的3月终于过去了,4月开门红)
2026-03-31
-
3月31日盘前小表哥(坚持住啊老师们,一波大行情蓄势待发)
2026-03-30









